A quoi sert l’évaluation des incidences ?
La démarche Natura 2000 n’exclut pas la mise en œuvre de projets d’aménagements ou la réalisation d’activités humaines dans les sites Natura 2000, sous réserve qu’ils soient compatibles avec les objectifs de conservation des habitats et des espèces des sites. Il incombe en effet à tous les acteurs locaux (résidents, décideurs, porteurs de projets...) de veiller à la préservation de ces sites remarquables.
L’évaluation des incidences permet d’assurer cet équilibre entre préservation de la biodiversité et activités humaines. Son objectif est de prévenir d’éventuels dommages aux milieux naturels et espèces remarquables en encadrant les projets et activités envisagés.
Il s’agit de vérifier, en amont de leur réalisation, que ceux-ci ne portent pas atteinte aux habitats naturels et espèces d’intérêt communautaire présents dans le site Natura 2000 ou de les redéfinir de manière à éviter ces atteintes.
Vous êtes porteur d’un projet sur un site Natura 2000 ou à proximité*.
►Où se situe votre projet par rapport au site Natura 2000 Plateau de Charpal?
→ Localisez votre projet grâce à la carte interactive.
→ Localisez votre projet par rapport aux habitats d'intérêt communautaire.
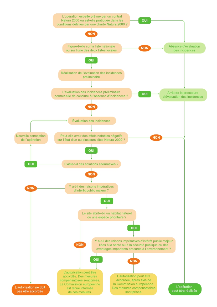
►Votre projet doit-il faire l’objet d’une évaluation d’incidences ?
Le régime d’évaluation des incidences au titre de Natura 2000 concerne les documents de planification, programmes ou projets ainsi que les manifestations ou interventions dans le milieu naturel qui figurent dans une des trois listes suivantes :
- une liste nationale (9 avril 2010)
- une première liste départementale (8 avril 2011)
- une seconde liste départementale (6 août 2013)
→ Rapprochez-vous du service Natura 2000 de la DDT de la Lozère pour vérifier la nécessité ou non de réaliser une évaluation d’incidences de votre projet.
►Quelles questions se poser ?
Votre projet est-il localisé sur un habitat d'intérêt communautaire ? Si oui, risque t-il de le dégrader ou de le détruire ? Temporairement ou durablement ? Sur quelle surface/quelle longueur ?
Votre projet risque t-il de dégrader ou de détruire l'habitat d'une espèce d'intérêt communautaire ? De la déranger pendant une période sensible ?
►Où trouver les informations pour réaliser l’évaluation des incidences de votre projet ?
→ Dans le document d’objectifs (DOCOB) du site Natura 2000.
Celui-ci est consultable :
- dans les mairies des cinq communes concernées par le site : Arzenc-de-Randon, Born, Estables, Pelouse, Rieutort-de-Randon
- à la Communauté de Communes Coeur de Lozère et à l'association Terres de vie en Lozère
- en téléchargement sur ce site
→ Sur le site internet de la DREAL Occitanie.
Vous y trouverez :
- les listes d’activités soumises à évaluation des incidences
- la procédure à suivre pour réaliser une évaluation d’incidences (questionnement, formulaires, méthodologie)
- des guides méthodologiques par type de projet (exemples : manifestations sportives, carrières, infrastructures et aménagement, installations photovoltaïques au sol, parcs éoliens).
→ En contactant l’animateur du site.
Celui-ci mettra à votre disposition les éléments utiles à votre démarche d’évaluation, par exemple :
- en élaborant une cartographie des habitats et des espèces remarquables,
- en portant à votre connaissance et en expliquant les enjeux écologiques et les objectifs prioritaires du DOCOB,
- éventuellement en vous accompagnant sur le terrain pour délivrer des éléments d’expertise.
Attention : l’animateur ne se substitue pas au pétitionnaire qui reste le seul responsable de l’ensemble de la démarche.
* L’aire d’influence d’un projet situé en dehors d’un site Natura 2000 peut en effet avoir des effets à l’intérieur de celui-ci (ex : intervention sur un cours d’eau en amont du site). Depuis la loi de 2008 sur la responsabilité environnementale, les habitats et les espèces remarquables doivent être préservés sur l’ensemble du territoire national, que l’on soit en site Natura 2000 ou pas.
Documents/liens




